登录
免费注册
网站首页
绿企无忧
工具支持
自助工具和知识库
模板下载
自助平台填报
量化评分
自助诊断和打分
材料预审
自助模拟省审核
综合评估
自助模拟部审核
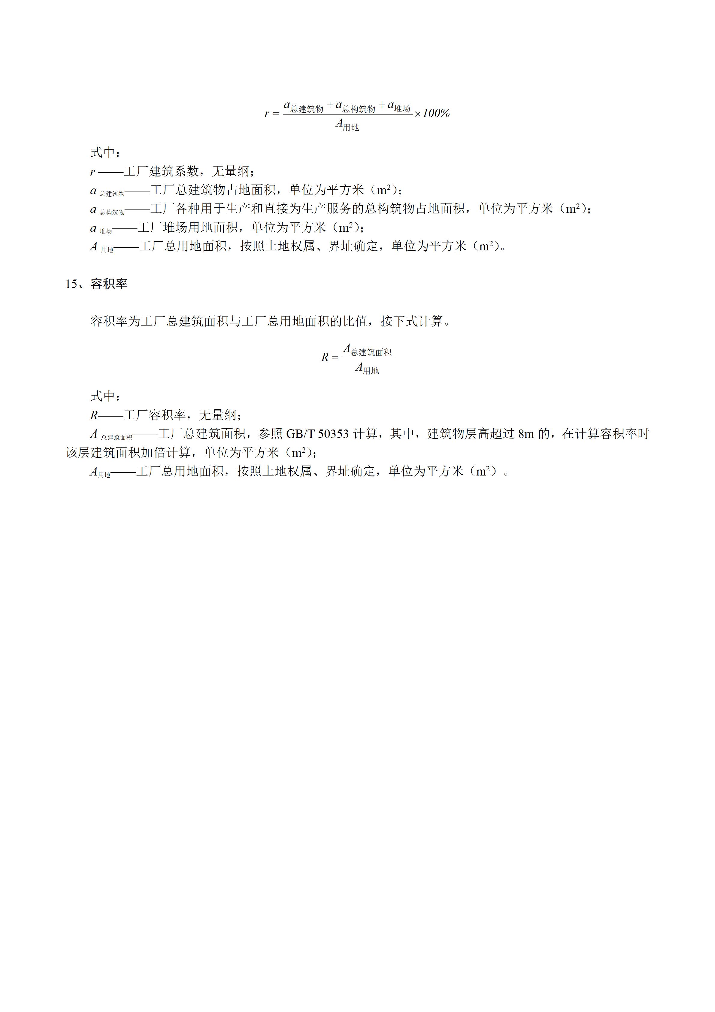
精准提分
自助识别扣分点
技术服务
自主查漏补强
关于我们
绿色工厂服务平台
模板下载
自助平台填报
解决企业核心痛点:不会填、经验少
(注:三月可免费申请VIP会员,点开右边二维码扫描申请)所有模板和示例仅供参考,企业应结合自身实际情况调整优化,避免生搬硬套。
模板下载
TEMPLATE EXAMPLE
一、绿色工厂 - 前期准备
0-1 填报材料 - 视频解读
0-2 指标填报 - 计算方法
0-3 引用材料 - 标准规范
0-4 沟通跟进 - 资料清单
二、绿色工厂 - 申报/复评
1-1 企业信息 - 基本信息
2-1 基本要求 - 合规经营要求
2-2 基本要求 - 绿色管理规划
2-3 基本要求 - 体系建设要求
3-1 能源低碳化 - 能源消耗强度
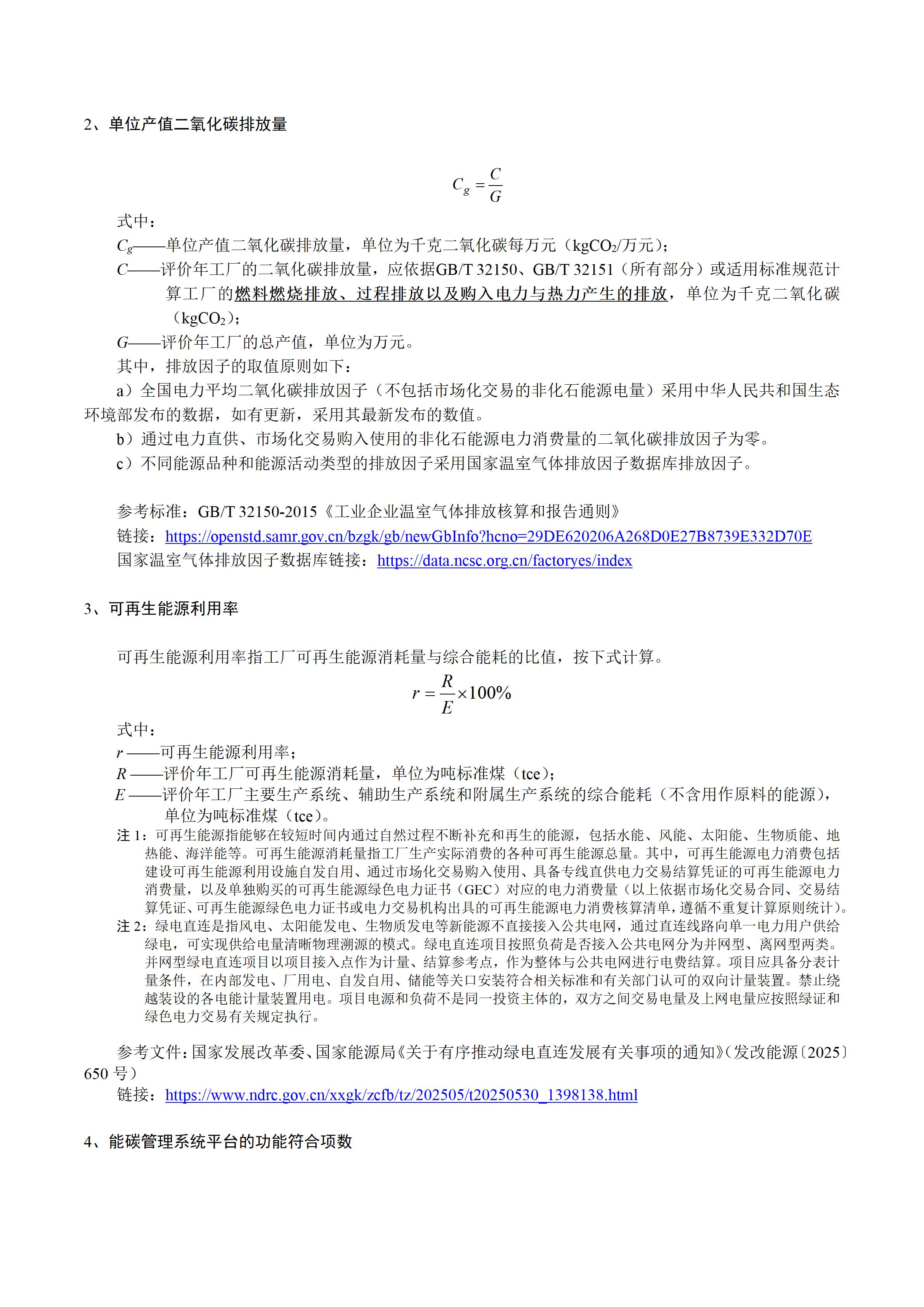
3-2 能源低碳化 - 碳排放强度
3-3 能源低碳化 - 可再生能源
3-4 能源低碳化 - 能碳管理平台
3-5 资源高效化 - 节约原材料
3-6 资源高效化 - 取水强度
3-7 资源高效化 - 用水重复利用率
3-8 资源高效化 - 固废综合利用率
3-9 生产洁净化 - 设备先进性
3-10 生产洁净化 - 绿色低碳改造
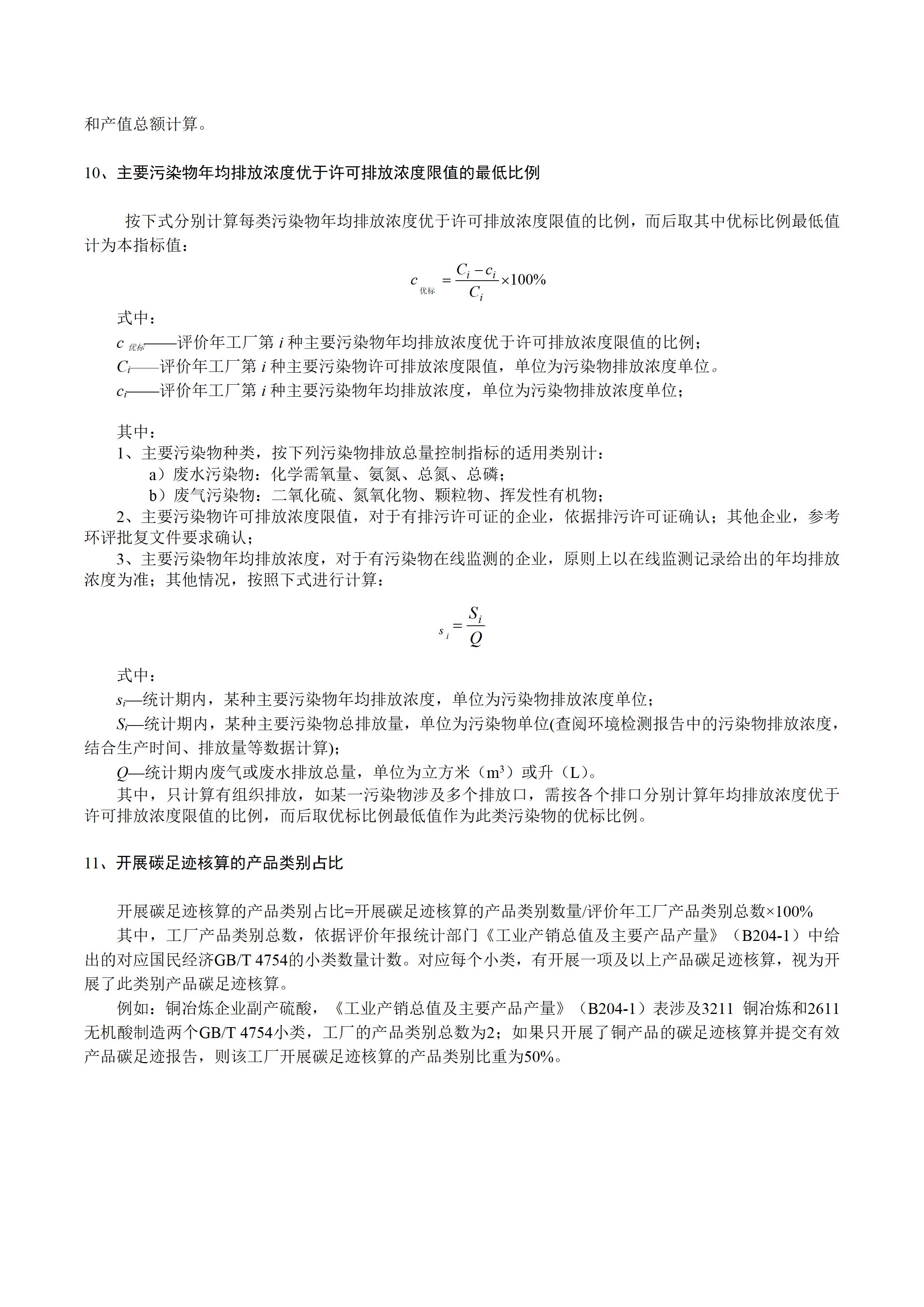
3-11 生产洁净化 - 污染物排放浓度
3-12 产品绿色化 - 绿色设计
3-13 产品绿色化 - 产品碳足迹
3-14 产品绿色化 - 绿色产品
3-15 用地集约化 - 土地产出率
4-1 真实承诺 - 自我声明
三、温室气体/碳足迹报告
A-1 温室气体 - 标准清单
A-2 温室气体 - 排放因子
A-3 温室气体 - 资料清单
A-4 温室气体 - 报告示例
B-1 产品碳足迹 - 标准清单
B-2 产品碳足迹 - 排放因子
B-3 产品碳足迹 - 资料清单
B-4 产品碳足迹 - 报告示例
四、零碳工厂 - 建设中...
Ⅰ-1 前期准备 - 标准规范
Ⅱ-1 申报阶段 - 项目报告
Ⅲ-1 建设方案 - 科学算碳
Ⅲ-2 建设方案 - 源头减碳
Ⅲ-3 建设方案 - 过程脱碳
Ⅲ-4 建设方案 - 协同降碳
Ⅲ-5 建设方案 - 智能控碳
Ⅲ-6 建设方案 - 实现零碳
Ⅳ-1 验收阶段 - 验收报告
Ⅴ-1 动态管理 - 动态报告
0-2-1 非重点行业 - 《绿色工厂通用建设指南》指标计算方法
一、绿色工厂 - 前期准备
2026-01-30
微信扫一扫


下载模板文件
电话咨询
188-9000-5199
二维码
返回顶部
7*24小时服务
零门槛上手
需求匹配
自主申报+托管+外包
数智赋能
AI数智+专家经验
全链路覆盖
护航绿色转型
公司简介
关于我们 联系我们
产品服务
模板下载 量化评分 材料预审 综合评估 精准提分
模板下载
一、绿色工厂 - 前期准备二、绿色工厂 - 申报/复评三、温室气体/碳足迹报告四、零碳工厂 - 建设中...
联系我们
湖南省长沙市隆平产业开发区隆园五路2号
2050885388@qq.com
188-9000-5199
知识库
知识库二维码
友情链接: 腾讯IMA知识库| 工信地方主管部门| 工信部节能司| 工业节能与绿色发展管理平台| 百度文库知识库
Copyright 2026 © 绿色工厂一站式服务平台版权所有 All Rights Reserved 湘ICP备2026004275号